close
只有10%的人知道隐形车衣的养护知识,你懂多少?
2022/11/12IGE原创

隐形车衣装贴完之后,需要定期的进行膜面护理,但是很多车友都不知道,今天就分享给大家。


网站-膜面护理-1.jpg


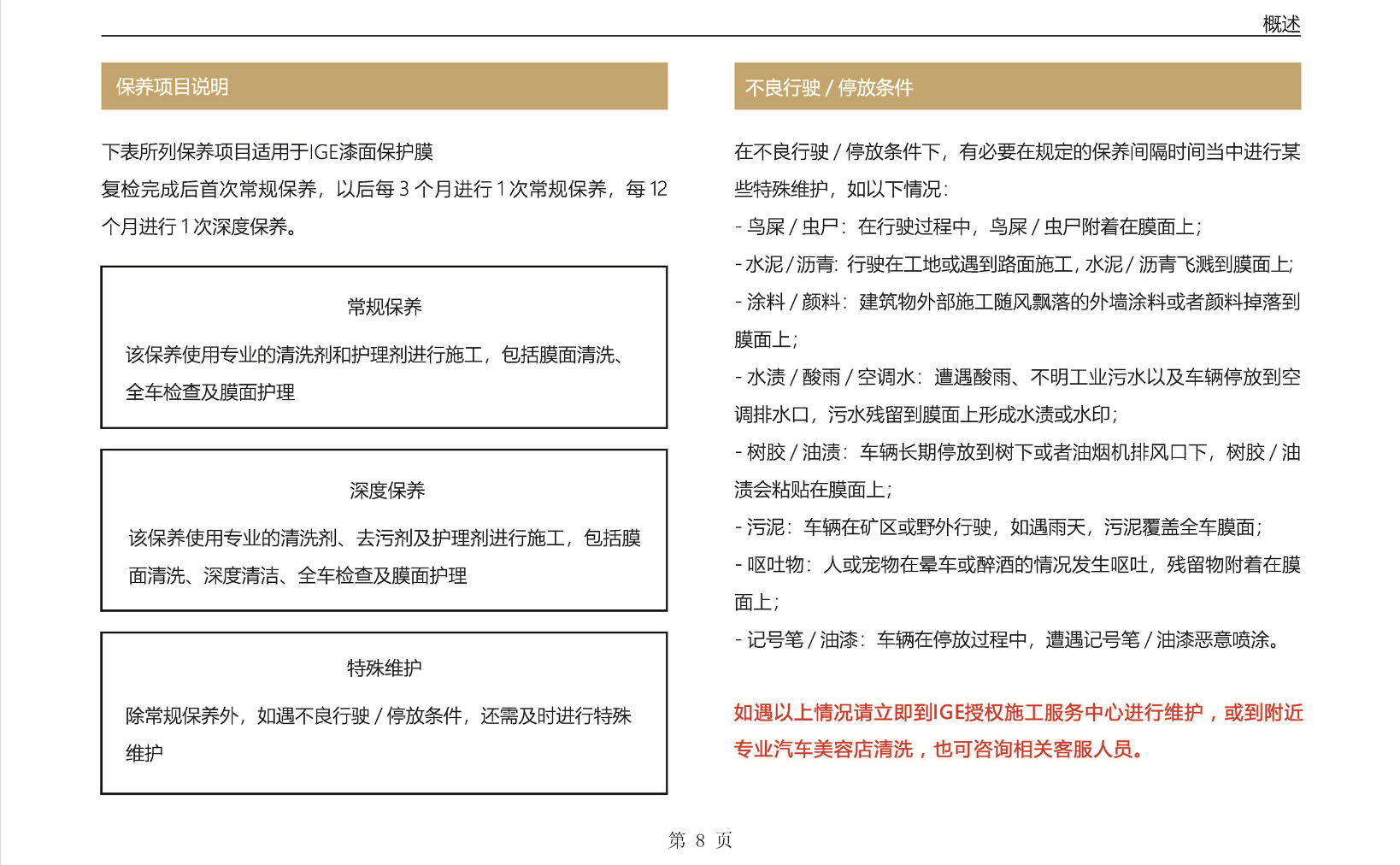
一般正规的漆面膜品牌方都会有建议的护理标准,比如说3个月,或者6个月,进行一次膜面护理,会配套有专用的护理液,大致的护理流程是:整车清洁—膜面检查—喷护理剂——擦拭干净,膜面护理的作用是及时清洁掉表面的残留脏污,强化隐形车衣表面的涂层,可以更好的延长产品寿命和提升膜面的光亮度。


网站-膜面护理-3.jpg


IGE漆面保护膜,配套有专用的膜面护理标准,每3个月1次常规保养,每12个月1次深度保养,装贴了IGE漆面保护膜的车主,都会配套一本用户手册,里面有详细的保养流程和标准,大家按照固定周期进行,并及时填写保养记录。


网站-保养证明-3.jpg


在日常实际使用过程中,难免漆面会遭遇一些特殊的情况,比如说,沥青、树脂、鸟粪或者油漆等,要及时回到贴膜门店进行特殊维护。


网站-保养证明-4.jpg


膜面护理可以更好的提升漆面光亮度,及时检查漆面膜使用过程中的小问题,让隐形车衣的使用体验更好,光亮如新,持久如新。


网站-膜面保养手册-最后.jpg



上一篇

隐形车衣贴完后,洗车不可忽视的5个小细节

  下一篇

贴膜店是不是给你说车顶不用贴?

微信号:Tel-13688083679 400 000 6836
电话咨询 微信咨询